Video games are a relatively recent hobby, so the majority of attendees would be younger, however according to recent statistics, gaming has spiked amongst older demographics. This chart gives perspective on how stereotypes can be deceiving and how important it is to keep up to date with research. Whilst gaming is majorly stereotyped to be a child’s hobby and be incredibly male dominated, the research proves that as of recent, it is a hobby enjoyed by almost everyone and there is not a notable gender imbalance. This insight has helped decide how the project will proceed as we are now aware of which demographics the attendees will fall into and decide which features will benefit them most in successfully fulfilling their desired tasks at the festival.

Clement, J. (2021). Gaming by demographic group UK 2013-2018. [online] Statista. Available at: https://www.statista.com/statistics/300513/gaming-by-demographic-group-uk/.
It is almost important to know how exactly people find out about new upcoming games because it will provide an example of successful advertising which can be applied to the festival. The leading way of game discovery in 2024 was online shops, websites dedicated to selling games and licenses like Steam and Epic Games have spiked in popularity and due to how convenient they are and how straightforward the buying process is as well as how quickly they gather and tease upcoming games. Steam, for example, has a front page dedicated to releases of new upcoming triple A games and would typically change their banner to match it in order to bring more attention to it. This gives me an idea, that certain companies can pay extra for advertising of their upcoming projects by having their games features on the front page.

Clement, J. (2024). Top ways of finding new games in Great Britain 2024 | Statista. [online] Statista. Available at: https://www.statista.com/statistics/1471843/top-video-game-discovery-channels-great-britain/ [Accessed 10 Mar. 2025].
User Profiles







User icons were created by me using Aseprite, most images used for the “favourite games” section have been taken from their respective pages on Steam, accessible at https://store.steampowered.com
These personas allow me to simulate the accurate target audience of a gaming festival consisting of people who enjoy video games and large communities. In order to better understand the target audience, I have compiled a few questions for the possible attendees and have given their answers to personas for anonymity, their answers are crucial to the development of the website since it gives me first hand insight on their user needs and for me to work off of their concerns and add accessibility features that I would of otherwise not thought of.
The core of my user’s needs for the website are to be able to successfully purchase tickets, have their ticket/purchase receipt quickly accessible, book hotel stays, know where to acquire food or any additional tools to help with their needs (i.e disability aid, first aid, etc), quickly and efficiently be provided with any information they need surrounding the festival. All of these features need to be a straightforward process for people regardless of their tech literacy or navigation skills in order to accommodate as many people as possible. The most common concerns all regard not being able to navigate the premise and the fear of getting lost, which also means it might affect their website navigation skills too which I need to keep in mind when structuring every page, and especially the UI of the purchase pages.
User journey map


In order to better understand the thought process of my users, I have created this journey map and considered every possible issue/interaction that a user will be exposed to and their reactions to it. This helped me get insight and consider what should be prioritised based on the user needs and create the desired user experience for all customer archetypes as well as think of unique ideas to work around obstacles.
Stakeholders

The festival features a variety of stakeholders each with different goals and needs. Whilst creating my website I have to keep them in mind especially the ones that hold a lot of power over this project. The stakeholders table is used to categorise the stakeholders in order of importance, and identify which groups are most interested to be engaged with your project and which hold the most power and/or influence over it.
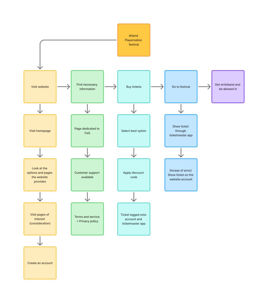
Wireframe

Wireframes are used to create the most accurate timeline of events that the attendees would follow which helps to expand on certain features and access how effective the UI is at helping the consumer navigate the website. Based on the interests of the attendees, I tried to predict their desired pathways through the website and pin pointed areas which could create confusion or frustration within the users and think of solutions to help assist them in creating the least problematic possible experience. Wireframing has helped think deeper into every UI aspect in order to ensure that every step of the purchase process accommodates the users and creates a natural flow which will subconsciously guide the users towards their goal regardless of their tech literacy.
References.
- UK Games Expo. (2025). Exhibit. [online] Available at: https://www.ukgamesexpo.co.uk/exhibit/ [Accessed 18 Mar. 2025].
- Clement, J. (2021). Gaming by demographic group UK 2013-2018. [online] Statista. Available at: https://www.statista.com/statistics/300513/gaming-by-demographic-group-uk/.
- Statista. (2024). Top ways of finding new games in Great Britain 2024 | Statista. [online] Available at: https://www.statista.com/statistics/1471843/top-video-game-discovery-channels-great-britain/.
- Simon, B. (2017). What Is Stakeholder Analysis and Mapping and How Do You Do It Effectively? [online] Smartsheet. Available at: https://www.smartsheet.com/what-stakeholder-analysis-and-mapping-and-how-do-you-do-it-effectively.
- Iabuk.com. (2024). The changing face of gaming: reach and diversity in the gaming market | IAB UK. [online] Available at: https://www.iabuk.com/case-studies/changing-face-gaming-reach-and-diversity-gaming-market.